博物馆设计标准
时间:2022年01月05日
文件下载链接【pdf】 :http://www.hhh.gov.cn/uploadfile/php/upload/file/20180205/20180205102635__926525.pdf
总 则
1 总 则
1.0.1 为使博物馆建筑设计符合适用、安全、卫生等方面的基本要求,制定本规范。
1.0.2 本规范适用于新建、扩建和改建的博物馆建筑设计。
1.0.3 按博物馆的藏品和基本陈列内容分类,博物馆可划分为历史类博物馆、艺术类博物馆、科学与技术类博物馆、综合类博物馆等四种类型。
1.0.4 博物馆建筑可按建筑规模划分为特大型馆、大型馆、大中型馆、中型馆、小型馆等五类,且建筑规模分类应符合表1.0.4
的规定。

1.0.5 博物馆建筑设计应遵循下列原则:
1 在完整的工艺设计基础上进行,满足博物馆功能及其适度调整的要求,并适应博物馆可持续发展的需要;
2 保障公众和工作人员的使用环境符合国家现行卫生标准的规定;
3 保障使用者安全,应满足儿童、青少年、老年人、残障人士、婴幼儿监护人等使用和安全的要求,并应符合现行国家标准《无障碍设计规范》GB 50763的要求;
4 保护藏品、展品安全,避免人为破坏和自然破坏;
5 因地制宜,与当地的自然和人文环境、经济和技术发展水平相结合,满足节地、节能、节水、节材和环境保护的要求;
6 在建设全过程中对展陈、环境、装修、标识、信息管理系统、安全防范工程等进行协调设计。
1.0.6 博物馆建筑设计除应符合本规范外,尚应符合国家现行有关标准的规定。
1.0.6 我国的博物馆分别由不同的主管部门管理,如:历史类、艺术类等博物馆隶属文化部系统;自然博物馆、科学技术馆隶属中国科学院和地方科委;学校的博物馆隶属教育部系统;一些专业博物馆如煤炭博物馆、邮政博物馆则隶属于相关的政府部门。博物馆建筑设计除应符合本规范的规定、国家现行有关标准外,还应符合相关主管部门颁布的有关规定和标准。
术 语
2 术 语
2.0.1 博物馆建筑 museum building
为满足博物馆收藏、保护并向公众展示人类活动和自然环境的见证物,开展教育、研究和欣赏活动,以及为社会服务等功能需要而修建的公共建筑。
2.0.2 历史类博物馆 museum of history
以历史的观点来展示藏品,主要按编年次序为重要的历史事件提供实证和文献资料的博物馆。
2.0.3 艺术类博物馆 museum of art
主要展示其藏品的艺术与美学价值的博物馆。
2.0.4 科学与技术类博物馆 museum of science and technolo-gy
以分类、发展或生态的方法展示自然界,以立体的方法从宏观或微观方面展示科学成果的博物馆。
2.0.5 综合类博物馆 comprehensive museum
综合展示自然、历史、艺术方面藏品的博物馆,通常为地区性的地志博物馆。
2.0.6 纪念馆 memorial museum
为纪念某一历史事件、人物而设立的博物馆,属历史类博物馆的一种。
2.0.7 美术馆 art museum
为教育、研究和欣赏的目的,收藏、保护并向公众展示美术藏品的艺术博物馆。
2.0.8 科技馆 science and technology museum
以提高公民科学素质为目的,开展科普展览、科技培训等活动的科学与技术类博物馆。
2.0.9 陈列馆 exhibition hall
小型的或专题性的博物馆。
2.0.10 自然博物馆 museum of nature history
以分类、生态和历史的观点了解自然和人类环境,展示其进化过程的科学与技术类博物馆。
2.0.11 技术博物馆 museum of technology
收集、保存、展示和研究产业、专业或是专项工程技术成果的科学与技术类博物馆。
2.0.12 工艺设计 process design
经过可行性研究、项目评估、建筑设计任务书编制等建设前期工作确定的博物馆建设纲要和技术内容。
2.0.13 藏品 collection
博物馆库藏或在展的具有收藏、展示、传播、研究价值的文物、标本、艺术品、科技展品、工程技术产品、音像制品、模型等的总称。
2.0.14 展品 exhibits
向观众展示的藏品及其辅助资料、科技展品、互动或声像演示装置、模型、图文板等的总称。
2.0.15 展厅 exhibition hall
为向观众展示展品而设置的专用房间。
2.0.16 基本陈列厅 fundamental display hall
为展示博物馆的主要收藏和基本内容而设置的展厅。
2.0.17 临时展厅 temporarily exhibition hall
为短期展示、适时更替的展品而设置的展厅。
2.0.18 儿童展厅 children′s exhibition hall
为展示适于学龄前儿童的展品而设置的展厅。
2.0.19 特殊展厅 special exhibition hall
生态陈列、全景画、天象厅、声像演示、装置艺术等有特殊工艺要求的展厅的统称。
2.0.20 综合大厅 comprehensive hall
对观众开放,兼具展品展示和交通枢纽功能的建筑空间。
2.0.21 展厅净面积 net area of gallery
展厅的使用面积,包括展品、展具、展览设备及其安全保护范围的占地面积和观众使用的观展活动、通行面积。
2.0.22 展品占地率 area ratio of exhibits
展厅内展品、展具、展览设备及其安全保护范围的占地面积与展厅净面积之比,以百分比表示。
2.0.23 展厅观众合理密度 reasonable density of attendance
在一定的展览方式条件下,展厅内观展环境、展品和观众安全能得到充分保证,且空气质量维持良好时,展厅净面积每平方米能容纳的最大观众人数。简称合理密度。
2.0.24 展厅观众高峰密度 peak density of attendance
在一定的展览方式条件下,展厅内观展环境、展品和观众安全不能得到充分保证,空气质量下降趋向允许限值而需限制厅外观众进入时,展厅净面积每平方米能容纳的最大观众人数。简称高峰密度。
2.0.25 展厅观众合理限值 reasonable limiting value of at-tendance
在一定的展览方式条件下,展厅内达到合理密度时的观众人数。简称合理限值。
2.0.26 展厅观众高峰限值 peak limiting value of attendance
在一定的展览方式条件下,展厅内达到高峰密度时的观众人数。简称高峰限值。
2.0.27 藏品保存场所 spaces for collection
藏品库区、展厅和藏品技术区等有藏品的建筑空间的总称。
2.0.28 藏品库区 collection storage area
为藏品收藏及管理而专设的房间、通道等建筑空间的总称,由库前区和库房区组成。
2.0.29 库前区 collection management area
藏品库区内接收、管理藏品的工作区域。
2.0.30 库房区 collection storage rooms
藏品库区内收藏藏品的区域,包括藏品库房及其走道。
2.0.31 库房区总门 gate of storage rooms
库前区进入库房区的门。
2.0.32 拆箱间 collection unpacking room
对进入库前区的藏品箱、包进行开箱、拆包、清点工作的房间。
2.0.33 鉴选室 Identification room
对开箱、拆包后的藏品进行初步鉴定、甄别的房间。
2.0.34 暂存库 temporary storage room
库前区内为暂时存放尚未清理、消毒的藏品而专设的房间。
2.0.35 周转库 revolution storage room
为暂时存放已提陈出库待使用、外展,或是已使用、外展待入库的藏品而专设的房间。
2.0.36 缓冲间 buffer room
为对温湿度敏感的藏品入库前或出库后适应温湿度变化而专设的房间。
2.0.37 鉴赏室 appreciation room
库前区内供专业人员鉴赏、研究藏品的房间。
2.0.38 展具 exhibits container
展品展示中使用的橱柜、台座、支架、隔板、镜框、瓶罐等。
2.0.39 藏具 collection container
藏品保管中使用的橱柜、台座、支架、箱盒、囊匣、镜框、瓶罐等。
2.0.40 消毒室 disinfection room
用熏蒸、冷冻、低氧等化学或物理方法对藏品进行杀虫、灭菌的专用房间。
2.0.41 熏蒸室 fumigation room
用气化化学药品对藏品进行杀虫、灭菌的消毒室。
2.0.42 信息中心 information center
对博物馆的藏品、展览、管理等信息进行采集、制作、处理、储存和传播等功能用房的总称。
选址与总平面
3.1 选 址
3.1.1 博物馆建筑基地的选择应符合下列规定:
1 应符合城市规划和文化设施布局的要求;
2 基地的自然条件、街区环境、人文环境应与博物馆的类型及其收藏、教育、研究的功能特征相适应;
3 基地面积应满足博物馆的功能要求,并宜有适当发展余地;
4 应交通便利,公用配套设施比较完备;
5 应场地干燥、排水通畅、通风良好;
6 与易燃易爆场所、噪声源、污染源的距离,应符合国家现行有关安全、卫生、环境保护标准的规定。
3.1.2 博物馆建筑基地不应选择在下列地段:
1 易因自然或人为原因引起沉降、地震、滑坡或洪涝的地段;
2 空气或土地已被或可能被严重污染的地段;
3 有吸引啮齿动物、昆虫或其他有害动物的场所或建筑附近。
3.1.3 博物馆建筑宜独立建造。当与其他类型建筑合建时,博物馆建筑应自成一区。
3.1.4 在历史建筑、保护建筑、历史遗址上或其近旁新建、扩建或改建博物馆建筑,应遵守文物管理和城市规划管理的有关法律和规定。
3.2 总 平 面
3.2.1 博物馆建筑的总体布局应遵循下列原则:
1 应便利观众使用、确保藏品安全、利于运营管理;
2 室外场地与建筑布局应统筹安排,并应分区合理、明确、互不干扰、联系方便;
3 应全面规划,近期建设与长远发展相结合。
3.2.2 博物馆建筑的总平面设计应符合下列规定:
1 新建博物馆建筑的建筑密度不应超过40%。
2 基地出入口的数量应根据建筑规模和使用需要确定,且观众出入口应与藏品、展品进出口分开设置。
3 人流、车流、物流组织应合理;藏品、展品的运输线路和装卸场地应安全、隐蔽,且不应受观众活动的干扰。
4 观众出入口广场应设有供观众集散的空地,空地面积应按高峰时段建筑内向该出入口疏散的观众量的1.2倍计算确定,且不应少于0.4m2/人。
5 特大型馆、大型馆建筑的观众主入口到城市道路出入口的距离不宜小于20m,主入口广场宜设置供观众避雨遮阴的设施。
6 建筑与相邻基地之间应按防火、安全要求留出空地和道路,藏品保存场所的建筑物宜设环形消防车道。
7 对噪声不敏感的建筑、建筑部位或附属用房等宜布置在靠近噪声源的一侧。
3.2.3 博物馆建筑的露天展场应符合下列规定:
1 应与室内公共空间和流线组织统筹安排;
2 应满足展品运输、安装、展览、维修、更换等要求;
3 大型展场宜设置问询、厕所、休息廊等服务设施。
3.2.4 博物馆建筑基地内设置的停车位数量,应按其总建筑面积的规模计算确定,且不宜小于表3.2.4的规定:

注:1 计算停车位时,总建筑面积不包含车库建筑面积。
2 停车位数量不足1时,应按1个停车位设置。
基本规定
4.1 一般规定
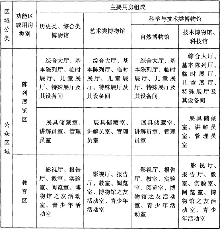
4.1.1 博物馆建筑的功能空间应划分为公众区域、业务区域和行政区域,且各区域的功能区和主要用房的组成宜符合表4.1.1的规定,并应满足工艺设计要求。




注:1 当综合类博物馆、科技馆等设有自然部或存有自然类藏品时,可按自然博物馆的要求设置相关用房;当技术博物馆、科技馆等存有科技类文物时,可按历史类博物馆的要求设置相关用房。
2 当艺术类博物馆的藏品以古代艺术品为主时,其藏品库区的用房组成可与历史类博物馆相同。
4.1.2 博物馆建筑设计应根据工艺设计的要求确定各功能空间的面积分配。陈列展览区、藏品库区建筑面积占总建筑面积的比例可按表4.1.2的规定,并应通过工艺设计确定。


注:科技馆通常将展览用房与教育用房合称为展览教育区,因此面积比例按展览教育区列出。
4.1.3 博物馆建筑的藏(展)品出入口、观众出入口、员工出入口应分开设置。公众区域与行政区域、业务区域之间的通道应能关闭。
4.1.4 博物馆建筑内的观众流线与藏(展)品流线应各自独立,不应交叉;食品、垃圾运送路线不应与藏(展)品流线交叉。
4.1.5 博物馆建筑的藏品保存场所应符合下列规定:
1 饮水点、厕所、用水的机房等存在积水隐患的房间,不应布置在藏品保存场所的上层或同层贴邻位置。
2 当用水消防的房间需设置在藏品库房、展厅的上层或同层贴邻位置时,应有防水构造措施和排除积水的设施。
3 藏品保存场所的室内不应有与其无关的管线穿越。
4.1.6 公众区域应符合下列规定:
1 当有地下层时,地下层地面与出入口地坪的高差不宜大于10m;
2 除工艺设计要求外,展厅与教育用房不宜穿插布置;
3 贵宾接待室应与陈列展览区联系方便,且其布置宜避免贵宾与观众相互干扰;
4 当综合大厅、报告厅、影视厅或临时展厅等兼具庆典、礼仪活动、新闻发布会或社会化商业活动等功能时,其空间尺寸、设施和设备容量、疏散安全等应满足使用要求,并宜有独立对外的出入口;
5 为学龄前儿童专设的活动区、展厅等,应设置在首层、二层或三层,并应为独立区域,且宜设置独立的安全出口,设于高层建筑内应设置独立的安全出口和疏散楼梯。
4.1.7 通向室外的藏品库区或展厅的货运出入口,应设置装卸平台或装卸间;装卸平台或装卸间应满足工艺设计要求,且应有防止污物、灰尘和水进入藏品库区或展厅的设施,并应有安全防范及监控设施。
4.1.8 博物馆建筑内藏品、展品的运送通道应符合下列规定:
1 通道应短捷、方便。
2 通道内不应设置台阶、门槛;当通道为坡道时,坡道的坡度不应大于1:20。
3 当藏品、展品需要垂直运送时应设专用货梯,专用货梯不应与观众、员工电梯或其他工作货梯合用,且应设置可关闭的候梯间。
4 通道、门、洞、货梯轿厢及轿厢门等,其高度、宽度或深度尺寸、荷载等应满足藏品、展品及其运载工具通行和藏具、展具运送的要求。
5 对温湿度敏感的藏品、展品的运送通道,不应为露天。
6 应设置防止无关人员进入通道的技术防范和实体防护设施。
4.1.9 公众区域的厕所应符合下列规定:
1 陈列展览区的使用人数应按展厅净面积0.2人/m2计算;教育区使用人数应按教育用房设计容量的80%计算。陈列展览区与教育区厕所卫生设施数量应符合表4.1.9的规定,并应按使用人数计算确定,且使用人数的男女比例均应按1:1计。
2 茶座、餐厅、商店等的厕所应符合相关建筑设计标准的规定。
3 应符合现行国家标准《无障碍设计规范》GB 50763的规定,并宜配置婴童搁板和喂养母乳座椅;特大型馆、大型馆应设无障碍厕所和无性别厕所。
4 为儿童展厅服务的厕所的卫生设施宜有50%适于儿童使用。

4.1.10 业务区域和行政区域的饮水点和厕所距最远工作点的距离不应大于50m;卫生设施的数量应符合现行行业标准《城市公共厕所设计标准》CJJ 14的规定,并应按工艺设计确定的工作人员数量计算确定。
4.1.11 应在博物馆建筑内的适当的位置设清洁用水池、清洁工具储藏室、清洁工人休息间、垃圾间。
4.1.12 锅炉房、冷冻机房、变电所、汽车库、冷却塔、餐厅、厨房、食品小卖部、垃圾间等可能危及藏品安全的建筑、用房或设施应远离藏品保存场所布置。
4.1.13 当职工餐厅与观众餐厅合用时,应设置避免非工作人员进入业务区域或行政区域的安全设施。
4.2 陈列展览区
4.2.1 陈列展览区的平面组合应符合下列规定:
1 应满足陈列内容的系统性、顺序性和观众选择性参观的需要;
2 观众流线的组织应避免重复、交叉、缺漏,其顺序宜按顺时针方向;
3 除小型馆外,临时展厅应能独立开放、布展、撤展;当个别展厅封闭维护或布展调整时,其他展厅应能正常开放。
4.2.2 展厅的平面设计应符合下列规定:
1 分间及面积应满足陈列内容(或展项)完整性、展品布置及展线长度的要求,并应满足展陈设计适度调整的需要;
2 应满足观众观展、通行、休息和抄录、临摹的需要;
3 展厅单跨时的跨度不宜小于8m,多跨时的柱距不宜小于7m。
4.2.3 展厅净高应符合下列规定:
1 展厅净高可按下式确定:
a——灯具的轨道及吊挂空间,宜取0.4m;
b——厅内空气流通需要的空间,宜取0.7m~0.8m;
c——展厅内隔板或展品带高度,取值不宜小于2.4m。
2 应满足展品展示、安装的要求,顶部灯光对展品入射角的要求,以及安全监控设备覆盖面的要求;顶部空调送风口边缘距藏品顶部直线距离不应少于1.0m。
4.2.4 特殊展厅的空间尺寸、设备、设施及附属设备间等应根据工艺要求设计。
4.2.5 展厅容纳的观众人数,不宜大于其合理限值(M1),且不应大于其高峰限值(M2),M1、M2应按下列公式计算:

式中:M1——合理限值(人);
M2——高峰限值(人);
e1——展厅观众合理密度(人/m2),可在表4.2.5中选取;
e2——展厅观众高峰密度(人/m2),可在表4.2.5中选取;
S——展厅净面积(m2)。
注:1 本表不适于展品占地率大于40%的展厅。
2 计算综合大厅高峰限值M2时,展厅净面积S应按综合大厅中的展示区域面积计算。
4.2.6 陈列展览区的合理观众人数应为其全部展厅合理限值之和,高峰时段最大容纳观众人数应为其全部展厅高峰限值之和。
4.3 教育区与服务设施
4.3.1 教育区的教室、实验室,每间使用面积宜为50m2~60m2,并宜符合现行国家标准《中小学校设计规范》GB 50099的有关规定。
4.3.2 应在博物馆建筑的观众主入口处,设置售票室、门廊、门厅等,并应在其中或近旁合理安排售票、验票、安检、雨具存放、衣帽寄存、问询、语音导览及资料索取、轮椅及儿童车租用等为观众服务的功能空间。
4.3.3 餐厅、茶座的设计应符合现行行业标准《饮食建筑设计规范》JGJ 64的要求,且产生的油烟、蒸汽、气味等不应污染藏品保存场所的环境,并应配置食品储藏间、垃圾间和通往室外的卸货区。
4.4 藏品库区、藏品技术区
4.4.1 藏品库区应由库前区和库房区组成,并应符合下列规定:
1 建筑面积应满足现有藏品保管的需要,并应满足工艺确定的藏品增长预期的要求,或预留扩建的余地;
2 当设置多层库房时,库前区宜设于地面层;体积较大或重量大于500kg的藏品库房宜设于地面层;
3 开间或柱网尺寸不宜小于6m;
4 当收藏对温湿度敏感的藏品时,应在库房区总门附近设置缓冲间。
4.4.2 采用藏品柜(架)存放藏品的库房应符合下列规定:
1 库房内主通道净宽应满足藏品运送的要求,并不应小于1.20m;
2 两行藏品柜间通道净宽应满足藏品存取、运送的要求,并不应小于0.80m;
3 藏品柜端部与墙面净距不宜小于0.60m;
4 藏品柜背与墙面的净距不宜小于0.15m。
4.4.3 藏品技术区应符合下列规定:
1 各类用房的面积、层高、平面布置、墙地面构造、水池、工作台、排气柜、空调参数、水质、电源、防腐蚀、防辐射等应根据工艺要求进行设计;
2 建筑空间与设备容量应适应工艺变化和设备更新的需要;
3 使用有害气体、辐射仪器、化学品或产生灰尘、废气、污水、废液的用房,应符合国家有关环境保护和劳动保护的规定;使用易燃易爆品的用房应符合防火要求;危险品库,应独立布置;
4 藏品技术区的实验室每间面积宜为20m2~30m2。
4.5 业务与研究用房
4.5.1 摄影用房可包括摄影室、编辑室、冲放室、配药室、器材库等,并应符合下列规定:
1 摄影用房宜靠近藏品库区设置,有工艺要求的大型馆、特大型馆可在库前区设置专用摄影室;
2 摄影室面积、层高、门宽度和高度尺寸,以及灯光、吊轨等设施应满足摄影工艺要求;
3 冲放室应严密避光,室内墙裙、地面和管道应采取防腐蚀材料,并应设置满足工艺要求的水质、水压、水温和水量,废液应按国家有关环境保护的要求进行处置。
4.5.2 研究室、展陈设计室朝向宜为北向,并应有良好的自然采光、照明。
4.5.3 需要从藏品库区提取藏品进行工作的研究室,应与库区连接方便,并宜设藏品存放室或保险柜。
4.5.4 信息中心可由服务器机房、计算机房、电子信息接收室、电子文件采集室、数字化用房等组成,且服务器机房和计算机房的设计应符合现行国家标准《电子信息系统机房设计规范》GB 50174的规定,并不应与藏品库及易燃易爆物存放场所毗邻。
4.5.5 美工室、展品展具制作与维修用房应符合下列规定:
1 应与展厅联系方便,且应靠近货运电梯设置,并应避免干扰公众区域和有安静环境要求的区域。
2 净高不宜小于4.5m。
3 通往展厅的垂直和水平通道,应满足展品、展具运输的要求。
4 应采取隔声、吸声处理措施满足声学设计要求。
5 应按工艺要求配置水、电等设备;使用油漆和易产生粉尘的工作区应设置排气、除尘等设施;当设有电焊等明火设施时,应符合国家现行有关标准的要求。
4.6 行政管理区
4.6.1 行政管理区的办公用房应符合现行行业标准《办公建筑设计规范》JGJ 67的有关规定。
4.6.2 安全保卫用房应符合下列规定:
1 安全保卫用房应根据博物馆防护级别的要求设置,并可包括安防监控中心或报警值班室、保卫人员办公室、宿舍(营房)、自卫器具储藏室、卫生间等。大型馆、特大型馆宜在重要部位设分区报警值班室。
2 安防监控中心、报警值班室宜设在首层。
3 安防监控中心不应与建筑设备监控室或计算机网络机房合用;当与消防控制室合用时,应同时满足消防与安全防范的要求。
4 报警值班室、安防监控中心、自卫器具储藏室应安装防盗门窗。
5 特大型馆、大型馆的安防监控中心出入口宜设置两道防盗门,门间通道长度不应小于3.0m;门、窗应满足防盗、防弹要求。
6 保卫人员办公室、宿舍(营房)的使用面积应按定员数量确定;宿舍(营房)应有自然通风和采光,并应配备卫生间、自卫器具储藏室。
建筑设计分类规定
5.1 历史类、艺术类、综合类博物馆
5.1.1 展厅设计应符合下列规定:
1 展示艺术品的单跨展厅,其跨度不宜小于艺术品高度或宽度最大尺寸的1.5倍~2.0倍。
2 展示一般历史文物或古代艺术品的展厅,净高不宜小于3.5m;展示一般现代艺术品的展厅,净高不宜小于4.0m。
3 临时展厅的分间面积不宜小于200m2,净高不宜小于4.5m。
5.1.2 库前区应符合下列规定:
1 保管员工作室可包含测量、摄影、编目、藏品检索、影像库及库前更衣间、风淋间等功能空间或用房;
5.1.3 库房区应符合下列规定:
1 藏品应按材质类别分间储藏。每间应单独设门,且不应设套间。
2 每间库房的面积不宜小于50m2;文物类、现代艺术类藏品库房宜为80m2~150m2;自然类藏品库房宜为200m2~400m2。
3 文物类藏品库房净高宜为2.8m~3.0m;现代艺术类藏品、标本类藏品库房净高宜为3.5m~4.0m;特大体量藏品库房净高应根据工艺要求确定。
4 重点保护的一级文物、标本等珍贵藏品应独立设置库房。
5.1.4 藏品技术区的用房可包括清洁间、晾置间、干燥间、消毒(熏蒸、冷冻、低氧)室、书画装裱及修复用房、油画修复室、实物修复用房、实验室等,并应符合下列规定:
1 清洁间应配置沉淀池;晾置间(或晾置场地)不应有直接日晒,并应通风良好。
2 熏蒸室(釜)应密闭,并应设滤毒装置和独立机械通风系统;墙面、顶棚及楼地面应易于清洁。
3 书画装裱及修复用房可包括修复室、装裱间、裱件暂存库、打浆室;修复室、装裱间不应有直接日晒,应采光充足、均匀,应有供吊挂、装裱书画的较大墙面,并宜设置空调设备。
4 油画修复室的平面尺寸、净高、电源、通风系统和专业照明等应根据设备和工艺要求设计。
5 实物修复用房可包括金石器、漆木器、陶瓷等修复用房及材料工具库。金石器修复用房可包括翻模翻砂浇铸室、烘烤间、操作室等;漆木器修复用房可包括家具、漆器修复室、阴干间等;陶瓷修复用房可包括陶瓷烧造室、操作室等。实物修复用房应符合下列规定:
1)每间面积宜为50m2~100m2,净高不应小于3.0m;
2)应有良好自然通风、采光,且不应有直接日晒;
3)应根据工艺要求配备排气柜、污水处理等设施,当设有明火设施时,应满足防火要求;
4)漆器修复室宜配有晾晒场地。
5.2 自然博物馆
5.2.1 展厅应符合下列规定:
1 应有防止标本展品药物气味在展厅扩散的措施;
2 展厅净高不宜低于4.0m;
3 临时展厅的分间面积不宜小于400m2。
5.2.2 藏品库区应符合下列规定:
1 库前区、库房区用房的设置宜符合本规范第5.1.2条、第5.1.3条的规定,并应根据工艺要求确定;
2 液体浸制标本库、蜡制标本库和使用樟脑气体防虫的标本库设计应符合下列规定:
1)宜设于首层且应靠外墙设置,不应设在地下、半地下室;
2)应密闭,并应设独立的通风与空调系统。
5.2.3 藏品技术区的用房可包括清洗间、晾置间、冷冻消毒室、动物标本制作用房、植物标本制作用房、化石修理室、模型制作室、生物实验室等,并应符合下列规定:
1 宜设于地面层,并应配有露天场地。
2 清洗间的清洗池与沉淀池应按工艺要求设置;晾置间或场地应靠近清洗间。
3 冷冻消毒室每间面积不宜小于20m2,且可根据工艺要求设于库前区。
4 动物标本制作用房可包括解剖室、鞣制室、制作室、缝合室等,并应符合下列规定:
1)解剖室应设置污水处理设施,并宜配置露天剥制场地;应有良好的采光、照明、通风条件;墙地面应采取防水措施,且易冲洗清洁;污物应直接运至室外,不应穿越其他房间。
2)鞣制室应设置通风、排气、遮光设施,并宜附设药品器材库,墙地面应采取防水措施,且易冲洗清洁。
3)制作室净高不宜小于4.0m,并应有良好的采光,焊接区应满足防火要求。
4)缝合室净高不宜小于4.0m,并应有良好的采光和清洁的环境。
5 植物标本制作用房可包括蜡模制作室、浸泡室、消毒室、标本修复室、药品器材库房等,并应符合下列规定:
1)液体浸泡标本、蜡制标本制作室应靠外墙设置,且应有防止液体流散设施和废液处理设施,并应根据工艺设置排气柜;墙、地面应防水、防腐蚀,且易冲洗清洁。
2)使用火灾危险性为甲、乙类物品应满足防火要求。
3)应通风、采光良好。
6 化石修理室、模型制作室的净高及平面尺寸应满足符合工艺要求,应有良好的采光、照明、通风条件,应配置污水处理设施,并宜配置露天制作场地;焊接区应满足防火要求。
5.3 技术博物馆
5.3.1 用于展示大型工程技术产品和大型实验装置的展厅宜设于地面层;用于展示或储藏重量大的工程技术产品的展厅或库房宜设于无地下室的地面层。
5.3.2 展示交通运输或大型工程技术产品的技术博物馆宜配置露天展场;特大型露天展场宜配备导览车辆。
5.4 科 技 馆
5.4.1 科技馆常设展厅的使用面积不宜小于3000m2,临时展厅使用面积不宜小于500m2。
5.4.2 公众区域应符合下列规定:
1 宜设置在首层、二层、三层,不宜设在四层及以上或地下、半地下层;
2 临时展厅宜设于地面层,并应靠近门厅或设有专用门厅;
3 建筑应符合青少年、儿童观众的行为特征和安全使用要求;
4 展览教育区应满足工艺适时变化的要求,并应满足观众选择性参观的要求;
5 建筑应充分利用自然通风和采光,展厅室内应避免受阳光直晒;
6 展厅内应布置观众休息区,休息区内应设置饮水处和休息座椅,且座椅的数量不宜小于展厅观众合理限值的5%。
5.4.3 展厅柱网和净高应符合下列规定:
1 特大型馆、大型馆展厅跨度不宜小于15.0m,柱距不宜小于12.0m;大中型馆、中型馆展厅跨度不宜小于12.0m,柱距不宜小于9.0m。
2 特大型馆、大型馆主要入口层展厅净高宜为6.0m~7.0m;大中型馆、中型馆主要入口层净高宜为5.0m~6.0m;特大型馆、大型馆楼层净高宜为5.0m~6.0m;大中型馆、中型馆楼层净高宜为4.5m~5.0m。
5.4.4 货运入口宜设装卸平台和临时库房;特大型馆货梯载重量不宜小于5t,大型馆货梯载重量不宜小于3t,大中型馆、中型馆货梯载重量不宜小于2t。
5.4.5 展示中产生振动或产生允许噪声级(A声级)在60dB以上的科技展品、实验装置或设备不应与要求安静的区域相邻,并应对其采取隔振、减振和消声、隔声处理。
藏品保存环境
6 藏品保存环境
6.0.1 藏品保存场所应符合下列规定:
1 应有稳定的、适于藏品长期保存的环境;
2 应具备防止藏品受人为破坏的安全条件;
3 应具备不遭受火灾危险的消防条件;
4 应设置保障藏品保存环境、安全和消防条件等不受破坏的监控设施。
6.0.2 藏品保存场所的环境要求应包括对温度、相对湿度、空气质量、污染物浓度、光辐射的控制,以及防生物危害、防水、防潮、防尘、防振动、防地震、防雷等内容。
6.0.3 藏品保存场所对温度、相对湿度的控制应符合下列规定:

1 温度、相对湿度及其变化幅度的限值应根据藏品的材质类别及相关因素,经科学实验或实践经验确定;
2 收藏、展示或修复对温度、湿度敏感藏品的库房、展厅、藏品技术用房等,应设置空气调节设备;
3 设置空气调节设备的藏品库房、展厅,其温度和相对湿度应保持稳定,温度日较差应控制在2℃~5℃范围,相对湿度日波动值不应高于5%,且应根据藏品材质类别确定。藏品保存环境的温度、相对湿度标准可按表6.0.3确定,并应满足工艺要求。 
4 未设空气调节设备的藏品库房应贯彻恒湿变温的原则,相对湿度不应大于70%,且昼夜间的相对湿度差不宜大于5%。
6.0.4 藏品库房、展厅空气中烟雾灰尘和有害气体浓度限值应符合表6.0.4的规定,当进入室内的空气超过限值时,应采取过滤净化措施。


6.0.5 藏品库房室内环境污染物浓度限值应符合藏品保存的要求,并应符合表6.0.5的规定。

6.0.6 文物、标本、艺术品及对温湿度敏感的工程技术产品、科技展品的藏品库区和展厅,其围护结构的热工性能应符合现行国家标准《公共建筑节能设计标准》GB 50189的规定,且藏品库区及展厅围护结构的最小热惰性指标D值,不应小于表6.0.6的规定。

注:室温波动范围要求在±0.2℃的用房,不应靠外墙或直接在屋面下布置。
6.0.7 藏品保存场所的建筑构件、构造应符合下列规定:
1 门窗应符合保温、密封、防生物入侵、防日光和紫外线辐射、防窥视的要求,并应符合国家现行防火和安全防范标准的规定。
2 当库房区因工艺要求设置通风外窗时,窗墙比不宜大于1:20,且不应采用跨层或跨间的窗户。
3 室内装修宜采用在使用中不产生挥发性气体或有害物质,在火灾事故中不产生烟尘和有害物质的材料;墙及楼地面应表面平整、易清洁;楼地面应耐磨、防滑。
4 操作平台、藏具、展具应牢固,表面平整,构造紧密;易碎易损藏品及展品应采取防振、减振措施。
5 屋面排水系统应保证将屋面雨水迅速排至室外雨水管渠或室外;屋面防水等级应为Ⅰ级;当为平屋面时,屋面排水坡度不宜小于5%,夏热冬冷和夏热冬暖地区的平屋面宜设置架空隔热层。
6 无地下室的首层地面以及半地下室及地下室的墙、地面应有防潮、防水、防结露措施;地下室防水等级应为一级。
7 管道通过的墙面、楼面、地面等处均应用不燃材料填塞密实。
8 藏品保存场所的外门、外窗、采光口、通风洞等应根据安全防护要求设置实体防护装置;藏品保存场所建筑周围不应有可攀缘入室的高大乔木、电杆、外落水管等物体。
6.0.8 藏品保存场所周边绿化不宜选用易生虫害或飞花扬絮的植物。
防 火
7.1 一般规定
7.1.1 博物馆建筑各功能场所之间应进行防火分隔,建筑及各功能区的防火设计应符合现行国家标准《建筑设计防火规范》GB 50016的规定。当设置人防工程时,应符合现行国家标准《人民防空工程设计防火规范》GB 50098的有关规定。当利用古建筑作为博物馆建筑时,应符合国家现行有关古建筑防火的规定。
7.1.2 博物馆建筑的耐火等级不应低于二级,且当符合下列条件之一时,耐火等级应为一级:
1 地下或半地下建筑(室)和高层建筑;
2 总建筑面积大于10000m2的单层、多层建筑;
3 主管部门确定的重要博物馆建筑。
7.1.3 高层博物馆建筑的防火设计应符合一类高层民用建筑的规定。
7.1.4 除因藏品保存的特殊需要外,博物馆建筑的内部装修应采用不燃材料或难燃材料,并应符合现行国家标准《建筑内部装修设计防火规范》GB 50222的规定。
7.1.5 博物馆建筑设计应满足博物馆对一切火源、电源和各种易燃易爆物进行严格管理的要求,并应符合下列规定:
1 除工艺特殊要求外,建筑内不得设置明火设施,不得使用和储存火灾危险性为甲类、乙类的物品;
2 藏品技术区、展品展具制作与维修用房中因工艺要求设置明火设施,或使用、储藏火灾危险性为甲类、乙类物品时,应采取防火和安全措施,且应符合现行国家标准《建筑设计防火规范》GB 50016的规定;
3 食品加工区宜使用电能加热设备,当使用明火设施时,应远离藏品保存场所且应靠外墙设置,应用耐火极限不低于2.00h的防火隔墙和甲级防火门与其他区域分隔,且应设置火灾报警和自动灭火装置。
7.2 藏品保存场所的防火设计
7.2.1 藏品库区、展厅和藏品技术区等藏品保存场所的建筑构件耐火极限不应低于表7.2.1的规定,并应为不燃烧体。

7.2.2 藏品保存场所的安全疏散楼梯应采用封闭楼梯间或防烟楼梯间,电梯应设前室或防烟前室;藏品库区电梯和安全疏散楼梯不应设在库房区内。
7.2.3 陈列展览区防火分区设计应符合下列规定:
1 防火分区的最大允许建筑面积应符合下列规定:
1)单层、多层建筑不应大于2500m2;
2)高层建筑不应大于1500m2;
3)地下或半地下建筑(室)不应大于500m2。
2 当防火分区内全部设置自动灭火系统时,其防火分区最大允许建筑面积可按本条第一款的规定增加一倍;当局部设置时,其防火分区增加面积可按设置自动灭火系统部分的建筑面积减半计算。
3 当裙房与高层建筑主体之间设置防火墙时,裙房的防火分区可按单层、多层建筑的要求确定。
4 对于科技馆和展品火灾危险性为丁、戊类物品的技术博物馆,当建筑内全部设置自动灭火系统和火灾自动报警系统时,其每个防火分区的最大允许建筑面积可适当增加,并应符合下列规定:
1)设置在高层建筑内时,不应大于4000m2;
2)设置在单层建筑内或仅设置在多层建筑的首层时,不应大于10000m2;
3)设置在地下或半地下时,不应大于2000m2。
5 防火分区内一个厅、室的建筑面积不应大于1000m2;当防火分区位于单层建筑内或仅设置在多层建筑的首层,且展厅内展品的火灾危险性为丁、戊类物品时,该展厅建筑面积可适当增加,但不宜大于2000m2。
7.2.4 陈列展览区每个防火分区的疏散人数应按区内全部展厅的高峰限值之和计算确定。
7.2.5 藏品库房区内藏品的火灾危险性应根据藏品的性质和藏品中可燃物数量等因素划分,并应符合现行国家标准《建筑设计防火规范》GB 50016中关于储存物品火灾危险性分类的规定。
7.2.6 丙类液体藏品库房不应设在地下或半地下,以及高层建筑中;当设在单层、多层建筑时,应靠外墙布置,且应设置防止液体流散的设施。
7.2.7 当丁、戊类藏品库房的可燃包装材料重量大于物品本身重量1/4,或可燃包装材料体积大于藏品本身体积的1/2时,其火灾危险性应按丙类固体藏品类别确定;当丁、戊类藏品库房内采用木质护墙时,其防火设计应按丙类固体藏品库房的要求确定。
7.2.8 藏品库区的防火分区设计应符合下列规定:
1 藏品库区每个防火分区的最大允许建筑面积应符合表7.2.8的规定;
2 防火分区内一个库房的建筑面积,丙类液体藏品库房不应大于300m2;丙类固体藏品库房不应大于500m2;丁类藏品库房不应大于1000m2;戊类藏品库房不宜大于2000m2。

注:1 当藏品库区内全部设置自动灭火系统和火灾自动报警系统时,可按表内的规定增加1.0倍。
2 库房内设置阁楼时,阁楼面积应计入防火分区面积。
7.2.9 当藏品库区中同一防火分区内储藏不同火灾危险性藏品时,该防火分区最大允许建筑面积应按其中火灾危险性最大类别确定;当该防火分区内无甲、乙类或丙类液体藏品,且丙类固体藏品库房建筑面积之和不大于区内库房建筑面积之和的1/3时,该防火分区最大允许建筑面积可按本规范7.2.8条丁类藏品的规定确定。
7.2.10 藏品库区内每个防火分区通向疏散走道、楼梯或室外的出口不应少于2个,当防火分区的建筑面积不大于100m2时,可设一个出口;每座藏品库房建筑的安全出口不应少于2个;当一座库房建筑的占地面积不大于300m2时,可设置1个安全出口。
7.2.11 地下或半地下藏品库房的安全出口不应少于2个;当建筑面积不大于100m2时,可设1个安全出口。
当地下或半地下藏品库房有多个防火分区相邻布置,且采用防火墙分隔时,每个防火分区可利用防火墙上通向相邻防火分区的甲级防火门作为第二安全出口,但每个防火分区至少应有一个直通室外的安全出口。
采光与照明
8.1 采 光
8.1.1 博物馆建筑应进行光环境的专业设计。
8.1.2 博物馆建筑的采光设计应符合现行国家标准《建筑采光设计标准》GB 50033的规定。
8.1.2 《建筑采光设计标准》GB 50033-2013关于博物馆、美术馆的规定,主要是根据藏品为文物、标本和艺术品的需要而编制的。技术博物馆和科技馆建筑的采光设计应视其藏、展品对光敏感的特征,参照该标准执行。
8.1.3 博物馆建筑的采光标准值应符合表8.1.3的规定。

注:1 *表示采光不足部分应补充人工照明,照度标准值为750lx。
2 表中的展厅是指对光不敏感的展厅,如无特殊要求应根据展品的特征和使用要求优先采用天然光。
3 书画装裱室设置在建筑北侧,工作时一般仅用天然光照明。
8.1.4 展厅应根据展品特征和展陈设计要求,优先采用天然光,且采光设计应符合下列规定:
1 天然光产生的照度应符合本规范第8.1.3条的规定;
2 展厅内不应有直射阳光,采光口应有减少紫外辐射、调节和限制天然光照度值和减少曝光时间的构造措施;
3 应有防止产生直接眩光、反射眩光、映象和光幕反射等现象的措施;
4 当需要补充人工照明时,人工照明光源宜选用接近天然光色温的高温光源,并应避免光源的热辐射损害展品;
5 顶层展厅宜采用顶部采光,顶部采光时采光均匀度不宜小于0.7;
6 对于需要识别颜色的展厅,宜采用不改变天然光光色的采光材料;
7 光的方向性应根据展陈设计要求确定;
8 对于照度低的展厅,其出入口应设置视觉适应过渡区域;
9 展厅室内顶棚、地面、墙面应选择无反光的饰面材料。
8.2 照 明
8.2.1 博物馆建筑的照明设计应符合现行国家标准《博物馆照明设计规范》GB/T 23863和《建筑照明设计标准》GB 50034的规定。
8.2.2 博物馆建筑的照明设计应遵循有利于观赏展品和保护展品的原则,并应安全可靠、经济适用、技术先进、节约能源、维修方便。
8.2.3 展厅内展品的照明应根据展品的类别确定,且照度标准值不应大于表8.2.3的规定:


8.2.4 博物馆部分场所的照度标准值应符合表8.2.4的规定。


注:1 表中照度标准值为参考平面上的维持平均照度值。
2 藏品修复室、标本制作室的照度标准值采用混合照明的照度标准值,其一般照明的照度值按混合照明照度的20%~30%选取;当对象是对光敏感或特别敏感的材料,应减少局部照明的时间,并应有防紫外线的措施。
8.2.5 除科技馆、技术博物馆外,展厅照明质量应符合下列规定:
1 一般照明应按展品照度值的20%~30%选取;
2 当展厅内只有一般照明时,地面最低照度与平均照度之比不应小于0.7;
3 平面展品的最低照度与平均照度之比不应小于0.8;高度大于1.4m的平面展品,其最低照度与平均照度之比不应小于0.4;
4 展厅内一般照明的统一眩光值(UGR)不宜大于19;
5 展品与其背景的亮度比不宜大于3:1。
8.2.6 立体造型的展品应通过定向照明和漫射照明相结合的方式表现其立体感,并宜通过试验方式确定。
8.2.7 展厅照明光源宜采用细管径直管形荧光灯、紧凑型荧光灯、卤素灯或其他新型光源。有条件的场所宜采用光纤、导光管、LED等照明。
8.2.8 一般展品展厅直接照明光源的色温应小于5300K;对光线敏感展品展厅直接照明光源的色温应小于3300K。
8.2.9 在陈列绘画、彩色织物以及其他多色展品等对辨色要求高的场所,光源一般显色指数(Ra)不应低于90;对辨色要求不高的场所,光源一般显色指数(Ra)不应低于80。
8.2.10 博物馆建筑室内照明光源色表按其相关色温分为三组,光源色表分组宜按表8.2.10确定。

8.2.11 藏品库房室内和对光特别敏感展品的照明应选用无紫外线的光源,并应有遮光装置。展厅内的一般照明应采用紫外线少的光源。对于对光敏感及特别敏感的展品或藏品,使用光源的紫外线相对含量应小于20μW/1m,其年曝光量不应大于本规范表8.2.3的规定。
声 学
9 声 学
9.0.1 博物馆建筑应进行声学设计。
9.0.2 博物馆建筑的空间布局,应结合功能分区的要求,将安静区域与嘈杂区域隔离。
9.0.3 对产生噪声的设备应采取隔振、隔声措施,并宜将其设于地下。
9.0.4 公众区域应避免产生声聚焦、回声、颤动回声等声学缺陷。
9.0.5 博物馆建筑的室内允许噪声级应符合表9.0.5的规定:

注:1 特殊安静要求的房间指报告厅、会议室等;有一般安静要求的房间指一般展厅、研究室、行政办公及休息室等;无特殊安静要求的房间指以互动性展品为主的展厅、实验室等。
2 对邻近有特别容易分散观众听讲解注意力的干扰声时,表中的允许噪声级应降低5dB。
3 室内允许噪声级应为关窗状态下昼间和夜间时段的标准值。
9.0.6 博物馆建筑不同房间围护结构的空气声隔声标准和撞击声隔声标准应符合表9.0.6的规定:

注:产生噪声的房间系指产生噪声的以操作为主的展示室、学生活动室等以及产生噪声与振动的机械设备用房。
9.0.7 公众区域的顶棚或墙面宜做吸声处理。
9.0.8 公众区域,包括展厅、门厅、教育用房等公共区域混响时间宜符合表9.0.8的规定。

注:特殊音效的3D、4D影院应根据工艺设计要求确定混响时间。
结构与设备
10.1 结 构
10.1.1 特大型、大型、大中型博物馆建筑及主管部门确定的重要博物馆建筑的主体结构的设计使用年限宜取为100年,其安全等级宜为一级;中型及小型博物馆建筑主体结构的设计使用年限宜取为50年,其安全等级宜为二级。
10.1.2 特大型、大型、大中型博物馆建筑及主管部门确定的重要博物馆建筑的主体结构的抗震设防类别宜取为乙类,中型及小型博物馆建筑主体结构的抗震设防类别宜取为丙类。
10.1.3 博物馆建筑的楼地面使用活载标准值应按表10.1.3采用,且不应低于现行国家标准《建筑结构荷载规范》GB 50009所规定的要求,凡有特殊情况或有专门要求及现行国家标准《建筑结构荷载规范》GB 50009中未规定的楼地面使用活载应按照实际情况采用。

10.1.4 特大型、大型博物馆建筑主体结构的风荷载宜采用100年一遇的风荷载,雪荷载宜采用100年一遇的雪荷载;大中型、中型及小型博物馆建筑主体结构的风荷载可采用50年一遇的风荷载,雪荷载可采用50年一遇的雪荷载。
10.1.5 建筑结构设计应符合现行国家标准《建筑抗震设计规范》GB 50011的规定,并应满足博物馆藏品防震和防工业振动专项设计的要求。
10.1.6 隔墙、挂饰、吊灯等非结构构件的抗震设计和防坠落设计应符合现行行业标准《非结构构件抗震设计规范》JGJ 339的规定,并应满足博物馆藏品防震和防工业振动专项设计的要求。
10.2 给水排水
10.2.1 博物馆建筑应设给水排水系统,并应满足生活用水、空调用水、道路绿化用水、馆区内各功能区域工艺用水的要求。博物馆建筑的用水定额、给水排水系统选择,应按现行国家标准《建筑给水排水设计规范》GB 50015中的有关规定执行。
10.2.2 卫生器具和配件应符合现行行业标准《节水型生活用水器具》CJ/T 164的有关要求。公共场所的卫生间洗手盆应采用感应式或延时自闭式水嘴,小便器应配套采用感应式或延时自闭式冲洗阀。
10.2.3 博物馆公众区域的餐厅、茶座等宜设置热水供应装置,休息室(廊)宜设置观众饮水装置。
10.2.4 博物馆建筑的排水应遵循雨水与生活排水分流的原则,各类用房排水的排放应符合国家及地方的规定。
10.2.5 当博物馆的藏品库房、展厅等用房设置在地下室或半地下室内时,应在上述用房邻近部位设置地下室或半地下室地坪排水集水坑和提升装置,提升装置应有可靠的动力供应。
10.2.6 屋面的雨水排水方式应根据房间的使用功能、屋面的结构形式和气候条件选择。藏品保存场所的屋面应采用雨水外排水系统。
10.2.7 屋面的雨水设计重现期不宜小于10年。屋面雨水排水工程应设置溢流设施。屋面雨水排水工程与溢流设施的总排水能力不应小于50年重现期的雨水量。
10.2.8 给水排水和消防给水的管材、管件及附件等均应符合国家现行有关产品标准的要求,接口连接应严密牢固。管道的敷设应符合本规范第4.1.5条的规定。当管道内介质温度存在低于室内空气露点温度可能时,应设置防露措施。
10.2.9 博物馆建筑的自动灭火系统设计应符合现行国家标准《建筑设计防火规范》GB 50016的有关规定,并应符合下列规定:
1 珍贵藏品的库房和中型及以上建筑规模博物馆收藏纸质书画、纺织品等遇水即损藏品的库房,应设置气体灭火系统;
2 一级纸(绢)质文物的展厅应设置气体灭火系统;
3 除本条第1款、第2款外,设置自动灭火系统的藏品库房、展厅、藏品技术用房,宜选用自动喷水预作用灭火系统或细水雾灭火系统。
10.2.10 博物馆建筑应设置灭火器。灭火器的配置应符合现行国家标准《建筑灭火器配置设计规范》GB 50140的有关规定。
10.2.10 博物馆建筑灭火器的选型,不仅应考虑灭火器配置场所的火灾种类、火灾危险等级等因素,还应考虑灭火剂的选择应尽可能减小对被保护文物和贵重设备的污损程度。
10.3 供暖、通风与空气调节
10.3.1 博物馆藏品库房的室内温湿度设计计算参数应根据工艺要求确定,当工艺要求未确定时可按本规范第6.0.3条选取。
10.3.2 博物馆的陈列展览区和工作区供暖室内设计温度应符合下列规定:
1 严寒和寒冷地区主要房间应取18℃~24℃;
2 夏热冬冷地区主要房间宜取16℃~22℃;
3 值班房间不应低于5℃。
10.3.3 博物馆的陈列展览区和业务区宜设置空调,室内空气设计计算参数宜符合表10.3.3的规定。

10.3.4 博物馆建筑空调系统冷热源应根据博物馆建筑物的用途、规模、使用特点、负荷变化情况与参数要求、所在地区气象条件与能源状况等,通过技术经济比较确定。
10.3.5 博物馆的陈列展览区、藏品库区和公众集中活动区宜采用全空气空调系统。
10.3.6 博物馆建筑的下列区域宜分别或独立设置空气调节系统:
1 使用时间不同的空气调节区域;
2 温湿度基数和允许波动范围不同的空气调节区域;
3 对空气的洁净要求不同的空气调节区域;
4 在同一时间内需分别进行供热和供冷的空气调节区域。
10.3.7 藏品库房温湿度要求应根据藏品类别和材质确定。空调系统宜独立设置,或可局部添加小型温湿度调节设备。有藏品区域应设有温湿度调节的设施,特别珍贵物品藏品库的空调系统冷热源应设置备用机组。空调水管、空气凝结水管不应穿越藏品库房。
10.3.8 博物馆建筑内使用樟脑气体防虫和液体浸制的标本库房,空调和通风系统应独立设置。
10.3.9 库房区和敏感藏品封闭式展区的空调系统应按工艺要求设置空气过滤装置,但不应使用静电空气过滤装置。
10.3.10 展示书画及对温湿度较敏感藏品的展厅,可设置展柜恒温恒湿空调机组。
10.3.11 熏蒸室应设独立机械通风系统,且排风管道不应穿越其他用房;排风系统应安装滤毒装置,且控制开关应设置在室外。
10.3.12 藏品技术用房、展品制作与维修用房、实验室等应按工艺要求设置带通风柜的通风系统和全室通风系统,并应按工艺要求计算通风换气量。
10.3.13 对于博物馆建筑内化学危险品和放射源及废料的放置室,夏季应设置使室温小于25℃的冷却措施,并应设有通风设施。
10.3.14 当技术经济比较合理时,博物馆的集中机械排风系统宜设置热回收装置。
10.3.15 博物馆建筑的供暖通风与空调系统应进行监测与控制,且监控内容应根据其功能、用途、系统类型等经技术经济比较后确定。
10.3.16 博物馆建筑中经常有人停留或可燃物较多的房间及疏散走道、疏散楼梯间、前室等应设置防排烟系统,并应符合现行国家标准《建筑设计防火规范》GB 50016的有关规定。
10.4 建筑电气
10.4.1 博物馆建筑的供配电设计应按现行国家标准《供配电系统设计规范》GB 50052的规定执行,且供电电源应符合下列规定:
1 特大型、大型及高层博物馆建筑应按一级负荷要求供电,其中重要设备及部位用电应按一级负荷中特别重要负荷要求供电;
2 大中型、中型及小型博物馆建筑的重要设备及部位用电负荷应按不低于二级负荷要求供电。
10.4.2 博物馆建筑内消防用电设备及系统的设计应符合现行国家标准《建筑设计防火规范》GB 50016的相关规定。
10.4.3 火灾报警、防盗报警系统的用电设备应设置自备应急电源。
10.4.4 有恒温恒湿要求的藏品库房、陈列展览区的空调用电负荷不应低于二级负荷。
10.4.5 陈列展览区内不应有外露的配电设备;当展区内有公众可触摸、操作的展品电气部件时应采用安全低电压供电。
10.4.6 藏品库房的电源开关应统一安装在藏品库区的藏品库房总门之外,并应设置防剩余电流的安全保护装置。
10.4.7 展厅内宜设置使用电化教育设施的电气线路和插座。
10.4.8 熏蒸室的电气开关应设置在室外。
10.4.9 藏品库房和展厅的电气照明线路应采用铜芯绝缘导线穿金属保护管暗敷;利用古建筑改建时,可采取铜芯绝缘导线穿金属保护管明敷。
10.4.10 特大型、大型博物馆建筑内,成束敷设的电线电缆应采用低烟无卤阻燃电线电缆;大中型、中型及小型博物馆建筑内,成束敷设的电线电缆宜采用低烟无卤阻燃电线电缆。
10.4.11 展厅的照明应采用分区、分组或单灯控制,照明控制箱宜集中设置;藏品库房内的照明宜分区控制。
10.4.12 特大型、大型博物馆建筑的展厅应采用智能照明控制系统;对光敏感的展品宜采用能通过感应人体来开关灯光的控制装置。
10.4.13 展厅及疏散通道应设置能引导疏散方向的灯光疏散指示标志;安全出口处应设置消防安全出口灯光标志。
10.4.14 特大型、大型博物馆建筑展厅内疏散通道和主要疏散路线的地面上宜增设能保持视觉连续的灯光疏散指示标志。
10.4.15 特大型、大型博物馆建筑的展厅内应设置应急照明,其照度值不应低于一般照明值的10%。
10.4.16 展厅、疏散通道、疏散楼梯等部位应设置疏散照明,其地面平均水平照度不应低于5lx。
10.4.17 重要藏品库房应设置警卫照明。
10.4.18 博物馆建筑应根据其使用性质和重要性、发生雷电事故的可能性及造成后果的严重性,进行防雷设计。特大型、大型、大中型博物馆应按第二类防雷建筑物进行设计,中型、小型博物馆应根据年预计雷击次数确定防雷等级,并应按不低于第三类防雷建筑物进行设计。
10.5 智能化系统
10.5.1 博物馆建筑智能化系统应按国家现行标准《民用建筑电气设计规范》JGJ 16和《智能建筑设计标准》GB 50314的有关规定执行,并应符合下列规定:
1 应根据博物馆的建筑规模、使用功能、管理要求、建设投资等实际情况,选择配置相应的智能化系统;
2 应满足面向社会公众的展示、文化传播、教学研究和资料存储等信息化应用的需求;
3 应建立满足博物馆藏(展)品的展示、库藏和运输的公共安全防护体系,以及应对突发事件的应急防范措施;
4 大中型及以上博物馆建筑的弱电缆线宜采用低烟无卤阻燃型,并应采用暗敷方式敷设在金属导管或线槽中;遗址博物馆、古建筑改建的博物馆建筑可采用明敷的方式。
10.5.2 博物馆建筑的信息设施系统应符合下列规定:
1 在公众区域、业务与研究用房、行政管理区、附属用房等处应设置综合布线系统信息点;
2 陈列展览区、藏品库区的门口宜设置对讲分机。
10.5.3 博物馆建筑的信息化应用系统应符合下列规定:
1 公众区域应设置多媒体信息显示、信息查询和无障碍信息查询终端;
2 宜设置语音导览系统,支持数码点播或自动感应播放的功能;
3 博物馆的藏品和展品宜实施电子标签;
4 宜建立数字化博物馆网站和声讯服务系统。
10.5.4 博物馆建筑的公共安全系统应符合下列规定:
1 应设置火灾自动报警系统和入侵报警系统,并应符合现行国家标准《火灾自动报警系统设计规范》GB 50116和《入侵报警系统工程设计规范》GB 50394的相关规定;
2 藏品库房内应根据不同场所设置感烟或感温探测器,并宜设置灵敏度高的吸气式感烟器;
3 展柜内宜根据保护对象的需求,设置感烟探测器;
4 大中型及以上规模的博物馆建筑及木质结构古建筑应设置电气火灾监控系统;
5 典藏、保护、展示有关历史、文化、艺术、自然科学、技术方面的文物、标本等实物的博物馆应符合国家现行标准《文物系统博物馆风险等级和安全防护级别的规定》GA 27和《博物馆和文物保护单位安全防范系统要求》GB/T 16571的规定;
6 非典藏、保护、展示有关历史、文化、艺术、自然科学、技术方面的文物、标本等实物的博物馆应符合现行国家标准《视频安防监控系统工程设计规范》GB 50395和《出入口控制系统工程设计规范》GB 50396的有关规定;
7 安全技术防范系统的监控应能适应陈列设计、布展功能调整的需要;
8 敞开式珍贵展品的陈列展览应设置触摸报警、电子幕帘、防盗探测、视频侦测、移动报警等目标防护技术措施;
9 珍贵文物、贵重藏品在装卸区、拆箱(包)间、暂存库、周转库、缓冲间、鉴赏室等的藏(展)品停放、交接、进出库应有全过程、多方位的视频监控;
10 藏品库区、陈列展览区、藏品技术区应设置出入口控制系统,业务与研究用房、行政管理用房、强电间、弱电间宜设置出入口控制系统;
11 观众主入口处宜设置防爆安检和体温探测装置,各陈列展览区入口宜设置客流分析系统。
10.5.5 博物馆建筑的设备监控系统应符合下列规定:
1 应根据观众流量对公众区域的温湿度和新风量进行自动调节,并对空气中二氧化碳、硫化物的含量进行监测;
2 应具有对熏蒸、清洗、干燥、修复等区域产生的有害气体进行实时监控的功能;
3 展柜、陈列展览区和藏品库区应设置温湿度数据采集点;
4 藏品库房、信息中心应设置漏水报警系统。
10.5.6 博物馆建筑应设置博物馆信息管理系统,并宜与智能化集成系统构成信息管理共享平台。
本规范用词说明
1 为便于在执行本规范条文时区别对待,对要求严格程度不同的用词说明如下:
1)表示很严格,非这样做不可的:
正面词采用“必须”;反面词采用“严禁”;
2)表示严格,在正常情况下均应这样做的:
正面词采用“应”;反面词采用“不应”或“不得”;
3)表示允许稍有选择,在条件许可下首先应这样做的:
正面词采用“宜”;反面词采用“不宜”;
4)表示有选择,在一定条件下可以这样做的,采用“可”。
2 条文中指明应按其他有关标准执行的写法为“应符合……的规定”或“应按……执行”。
本规范主要起草人员:陈梦驹 翁皓 江璐 韩光宗 周建龙 冯旭东 马伟骏 邵民杰 王小安 沈朝晖 胡建中 俞明 钱之广 闫贤良 董岳华 华焦宝 王庠 王炯
本规范主要审查人员:刘景樑 顾均 何玉如 崔愷 沈迪 王洪礼 赵擎夏 江刚 赵世明 杜毅威 廖坚卫 段勇 李元潮
N+官网:www.nplus2009.com
咨询热线:400-635-6295
关注公众号
问价格/看案例/找售后/谈合作!
上一篇:空间设计中的对称之美
下一篇:做好展厅只需要记住这3点